





三、付款方式:
签订合同后乙方向甲方支付30%定金甲方开始生产,货到剩余部分一次付清
四、发货日期:
1、发货日期收到定金后 7天,安装 5天。(不含物流时间.疫情另算)
五、保修期
1、保修时间: 设备自安装完毕之日起,非人为或使用不当免费保修12个月。
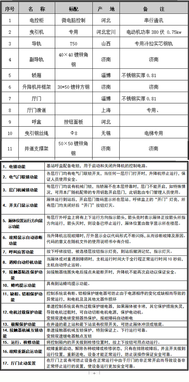
六、附升降机主要配置表及标准功能表
主要配置

|
欢迎光临强运伟业升降机厂-济南强运伟业升降机械有限公司-专业生产家用电梯|液压电梯|别墅电梯|家用升降平台|家用升降机等!
|
设为首页 | 加入收藏 |
![]() |
![]() |
|
|
济南强运伟业升降机械有限公司
传真:0531-81176456
销售电话: 任经理:13256767555 徐经理:18560007077 热线:0531-84222002 李经理:15562637636 销售QQ:987397168, QQ:2535106673 地址:山东省济南市济北开发区工业园 |